鸡病专业网论坛

 找回密码
 立即注册

QQ登录

只需一步,快速开始

查看: 1913|回复: 0
收起左侧

[分享] 大会报告PPT分享|孙建宏:2026春季冀鲁豫地区蛋鸡疫病监测重点与精准防控

[复制链接]

论坛官方客服

鸡病专业网论坛官方客服

Rank: 45Rank: 45Rank: 45Rank: 45Rank: 45Rank: 45Rank: 45Rank: 45Rank: 45Rank: 45Rank: 45Rank: 45

社区居民社区明星忠实会员常驻居民奖

来自
河南省 郑州市
发表于 2026-4-17 10:26:05 | 显示全部楼层 |阅读模式 来自: 中国河南郑州

马上注册,结交更多好友,享用更多功能,让你轻松玩转社区。

您需要 登录 才可以下载或查看,没有账号?立即注册

x
群英聚首,共话行业新局;
匠心深耕,赋能蛋业未来。

以科技强链,以协同共赢!
聚势启新,笃行致远!!
致敬每一位同行者,未来可期!


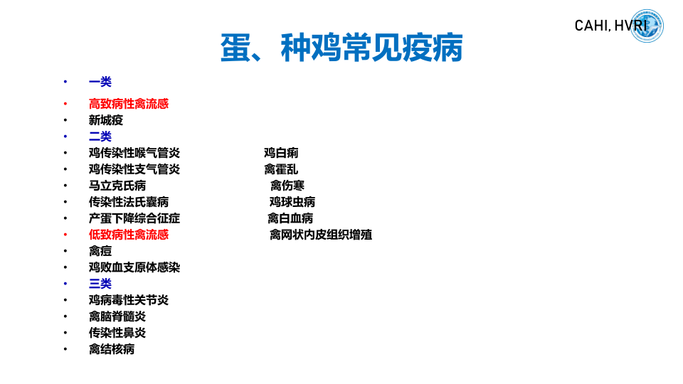
PPT分享|孙建宏——2026春季冀鲁豫地区蛋鸡疫病监测重点与精准防控
冀鲁豫地区蛋鸡场监测与防控(郑州2025.4)_1.png
冀鲁豫地区蛋鸡场监测与防控(郑州2025.4)_2.png
冀鲁豫地区蛋鸡场监测与防控(郑州2025.4)_3.png
冀鲁豫地区蛋鸡场监测与防控(郑州2025.4)_4.png
冀鲁豫地区蛋鸡场监测与防控(郑州2025.4)_5.png
冀鲁豫地区蛋鸡场监测与防控(郑州2025.4)_6.png
冀鲁豫地区蛋鸡场监测与防控(郑州2025.4)_7.png
冀鲁豫地区蛋鸡场监测与防控(郑州2025.4)_8.png
冀鲁豫地区蛋鸡场监测与防控(郑州2025.4)_9.png
冀鲁豫地区蛋鸡场监测与防控(郑州2025.4)_10.png
冀鲁豫地区蛋鸡场监测与防控(郑州2025.4)_11.png
冀鲁豫地区蛋鸡场监测与防控(郑州2025.4)_12.png
冀鲁豫地区蛋鸡场监测与防控(郑州2025.4)_13.png
冀鲁豫地区蛋鸡场监测与防控(郑州2025.4)_14.png
冀鲁豫地区蛋鸡场监测与防控(郑州2025.4)_15.png
冀鲁豫地区蛋鸡场监测与防控(郑州2025.4)_16.png
冀鲁豫地区蛋鸡场监测与防控(郑州2025.4)_17.png
冀鲁豫地区蛋鸡场监测与防控(郑州2025.4)_18.png
冀鲁豫地区蛋鸡场监测与防控(郑州2025.4)_19.png
冀鲁豫地区蛋鸡场监测与防控(郑州2025.4)_20.png
冀鲁豫地区蛋鸡场监测与防控(郑州2025.4)_21.png
冀鲁豫地区蛋鸡场监测与防控(郑州2025.4)_22.png
冀鲁豫地区蛋鸡场监测与防控(郑州2025.4)_23.png
冀鲁豫地区蛋鸡场监测与防控(郑州2025.4)_24.png
冀鲁豫地区蛋鸡场监测与防控(郑州2025.4)_25.png
冀鲁豫地区蛋鸡场监测与防控(郑州2025.4)_26.png
冀鲁豫地区蛋鸡场监测与防控(郑州2025.4)_27.png
冀鲁豫地区蛋鸡场监测与防控(郑州2025.4)_28.png
冀鲁豫地区蛋鸡场监测与防控(郑州2025.4)_29.png
冀鲁豫地区蛋鸡场监测与防控(郑州2025.4)_30.png
冀鲁豫地区蛋鸡场监测与防控(郑州2025.4)_31.png
冀鲁豫地区蛋鸡场监测与防控(郑州2025.4)_32.png
冀鲁豫地区蛋鸡场监测与防控(郑州2025.4)_33.png
冀鲁豫地区蛋鸡场监测与防控(郑州2025.4)_34.png
冀鲁豫地区蛋鸡场监测与防控(郑州2025.4)_35.png
冀鲁豫地区蛋鸡场监测与防控(郑州2025.4)_36.png
冀鲁豫地区蛋鸡场监测与防控(郑州2025.4)_37.png
冀鲁豫地区蛋鸡场监测与防控(郑州2025.4)_38.png
冀鲁豫地区蛋鸡场监测与防控(郑州2025.4)_39.png
冀鲁豫地区蛋鸡场监测与防控(郑州2025.4)_40.png
回复

使用道具 举报

您需要登录后才可以回帖 登录 | 立即注册

本版积分规则

手机版|Archiver|鸡病专业网 ( 豫ICP备11024133号-2 )

GMT+8, 2026-5-8 13:29 , Processed in 0.111562 second(s), 31 queries .

快速回复 返回顶部 返回列表