鸡病专业网论坛

 找回密码
 立即注册

QQ登录

只需一步,快速开始

查看: 1975|回复: 0
收起左侧

了不起的物流业

[复制链接]

特约专家

Rank: 16Rank: 16Rank: 16Rank: 16

社区居民忠实会员

来自
山东泰安
发表于 2026-3-31 19:11:52 | 显示全部楼层 |阅读模式 来自: 中国山东泰安

马上注册,结交更多好友,享用更多功能,让你轻松玩转社区。

您需要 登录 才可以下载或查看,没有账号?立即注册

x
昨天看到一辆给蔬菜店送鸡蛋的运输车,至少拉了50箱鸡蛋。按每箱赚10元计算。这一趟车至少赚300元。
据说现在大货车都有电车了,运输成本会越来越低!
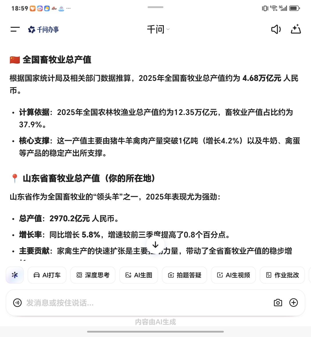
2025年物流业总产值14万亿,增长率5.1%。
全国畜牧业产值4.68万亿,增长率4.2%。
我们如何在物流业分一杯羹?





回复

使用道具 举报

您需要登录后才可以回帖 登录 | 立即注册

本版积分规则

手机版|Archiver|鸡病专业网 ( 豫ICP备11024133号-2 )

GMT+8, 2026-5-26 01:09 , Processed in 0.194749 second(s), 29 queries .

快速回复 返回顶部 返回列表