鸡病专业网论坛

 找回密码
 立即注册

QQ登录

只需一步,快速开始

查看: 5138|回复: 0
收起左侧

[分享] 饲料涨价不断!通威、正大、中粮、民大、海大、新希望、铁骑力士、和美华、英联、A...

[复制链接]

鸡病专业网编辑

Rank: 46Rank: 46Rank: 46Rank: 46Rank: 46Rank: 46Rank: 46Rank: 46Rank: 46Rank: 46Rank: 46Rank: 46

发表于 2026-3-25 10:27:52 | 显示全部楼层 |阅读模式 来自: 中国河南

马上注册,结交更多好友,享用更多功能,让你轻松玩转社区。

您需要 登录 才可以下载或查看,没有账号?立即注册

x

----广告,是另一种资讯----

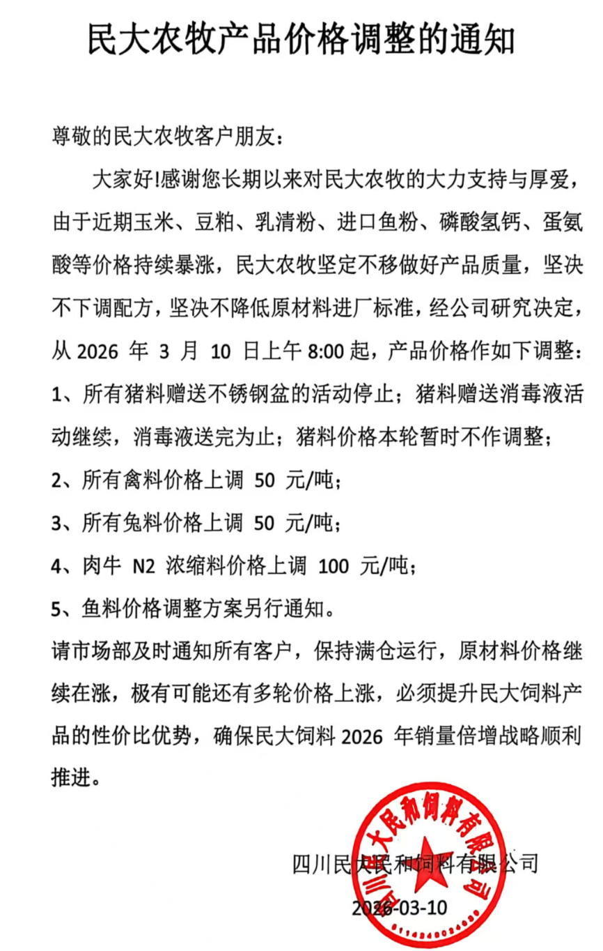
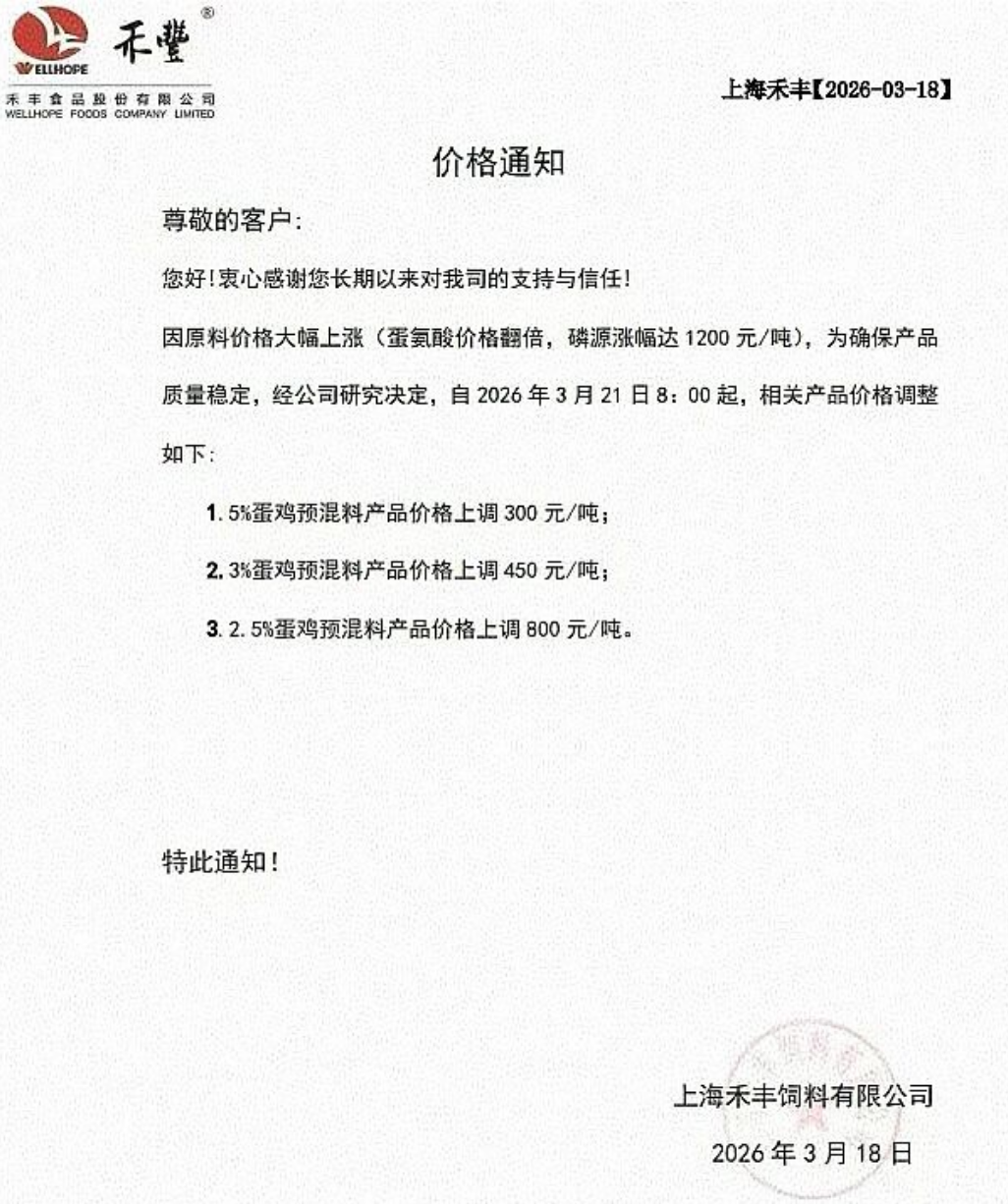
饲料又涨价了!国内饲料市场“涨”声不断,截至3月23日,已有超150家饲料企业官宣涨价,近日,通威、正大、中粮、民大、海大、新希望、铁骑力士、和美华、英联、ADM等头部企业悉数在列,全品类饲料价格集体上调,养殖端成本压力飙升至顶点。

qw3.jpg
从3月23日全国豆粕价格分布图来看,全国范围内除安徽、新疆两地区,黑龙江、辽宁等主销区价格已突破3400元/吨,全国几乎“一片红”的豆粕价格,让本就承压的养殖端雪上加霜。而这一局面的根源,直指国际局势动荡带来的大豆供应链波动——我国大豆进口依赖度极高,国际市场的价格传导与供应波动,直接左右国内豆粕定价。

最新饲料涨价信息
qw4.jpg

qw5.jpg

qw6.jpg

qw7.jpg

qw8.jpg

qw9.jpg

qw10.jpg

qw11.jpg

qw12.jpg

qw13.jpg

qw14.jpg

qw15.jpg

qw16.jpg

qw17.jpg

qw18.jpg

qw19.jpg

qw20.jpg

qw21.jpg

qw22.jpg

qw23.jpg

qw24.jpg

qw25.jpg

qw26.jpg

qw27.jpg
来源:改变饲界、国际畜牧网

回复

使用道具 举报

您需要登录后才可以回帖 登录 | 立即注册

本版积分规则

手机版|Archiver|鸡病专业网 ( 豫ICP备11024133号-2 )

GMT+8, 2026-4-15 04:53 , Processed in 0.705695 second(s), 30 queries .

快速回复 返回顶部 返回列表