鸡病专业网论坛

 找回密码
 立即注册

QQ登录

只需一步,快速开始

查看: 2625|回复: 3
收起左侧

禽流感免疫技术要点

[复制链接]

鸡网学院研究生

Rank: 7Rank: 7Rank: 7

社区居民忠实会员

来自
山东省潍坊市
发表于 2026-2-27 10:24:47 | 显示全部楼层 |阅读模式 来自: 中国山东

马上注册,结交更多好友,享用更多功能,让你轻松玩转社区。

您需要 登录 才可以下载或查看,没有账号?立即注册

x

回复

使用道具 举报

论坛官方客服

鸡病专业网论坛官方客服

Rank: 45Rank: 45Rank: 45Rank: 45Rank: 45Rank: 45Rank: 45Rank: 45Rank: 45Rank: 45Rank: 45Rank: 45

社区居民社区明星忠实会员常驻居民奖

来自
河南省 郑州市
发表于 2026-2-27 11:26:26 | 显示全部楼层 来自: 中国河南洛阳
感谢分享~
回复

使用道具 举报

论坛官方客服

鸡病专业网论坛官方客服

Rank: 45Rank: 45Rank: 45Rank: 45Rank: 45Rank: 45Rank: 45Rank: 45Rank: 45Rank: 45Rank: 45Rank: 45

社区居民社区明星忠实会员常驻居民奖

来自
河南省 郑州市
发表于 2026-2-27 21:15:17 来自触屏版 | 显示全部楼层 来自: 中国河南
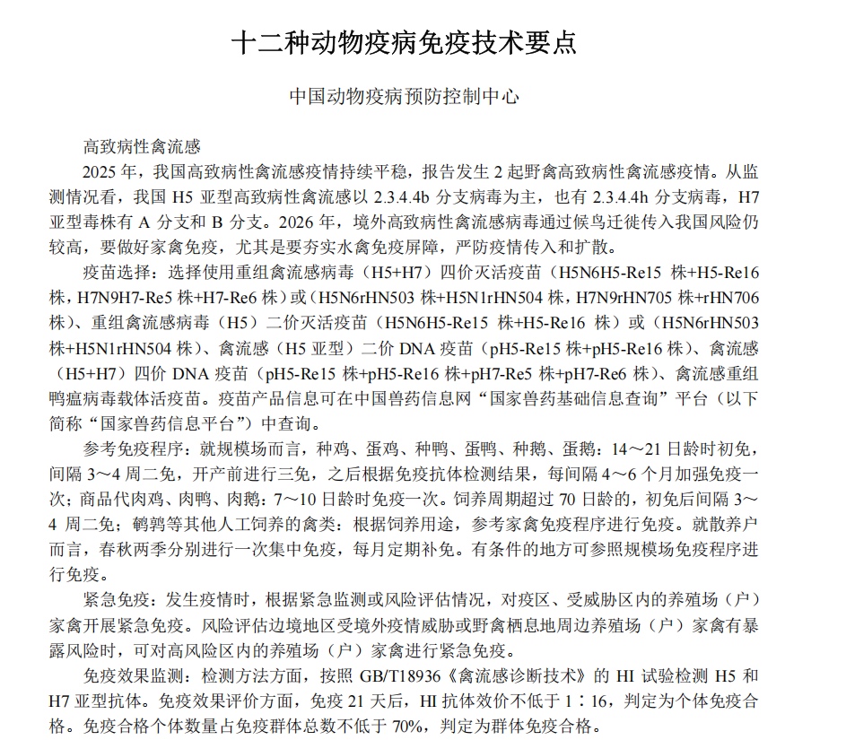
十二种动物疫病免疫技术要点
中国动物疫病预防控制中心
高致病性禽流感
2025年, 我国高致病性禽流感疫情持续平稳,报告发生2起野禽高致病性禽流感疫情。从监测情况看,我国H5亚型高致病性禽流感以2.3.4.4b分支病毒为主, 也有2.3.4.4h 分支病毒,H7亚型毒株有A分支和B分支。2026年, 境外高致病性禽流感病毒通过候鸟迁徙传入我国风险仍较高,要做好家禽免疫,尤其是要夯实水禽免疫屏障,严防疫情传入和扩散。
疫苗选择: 选择使用重组禽流感病毒(H5+H7)四价灭活疫苗(HSN6H5-Re15 株+H5-Re16株,H7N9H7-Re5株+H7-Re6株)或(HSN6rHN503 株+HSN1rHN504 株,H7N9rHN705株+rHN706株)、重组禽流感病毒(H5) 二价灭活疫苗(H5N6H5-Re15 株+H5-Re16株)或(HSN6rHN503株+H5N1rHN504株)、禽流感(H5亚型)二价DNA疫苗(pH5-Re15株+pH5-Re16株)、禽流感(H5+H7)四价DNA 疫苗(pH5-Re15 株+pH5-Re16株+pH7-Re5 株+pH7-Re6株)、禽流感重组鸭瘟病毒载体活疫苗。疫苗产品信息可在中国兽药信息网“国家兽药基础信息查询”平台(以下简称“国家兽药信息平台”)中查询。
参考免疫程序:就规模场而言, 种鸡、蛋鸡、种鸭、蛋鸭、种鹅、蛋鹅:14~21日龄时初免,间隔3~4周二免,开产前进行三免,之后根据免疫抗体检测结果, 每间隔4~6个月加强免疫一次;商品代肉鸡、肉鸭、肉鹅:7~10日龄时免疫一次。饲养周期超过70日龄的,初免后间隔3~4 周二免;鹌鹑等其他人工饲养的禽类:根据饲养用途, 参考家禽免疫程序进行免疫。就散养户而言,春秋两季分别进行一次集中免疫, 每月定期补免。有条件的地方可参照规模场免疫程序进行免疫。
紧急免疫:发生疫情时,根据紧急监测或风险评估情况,对疫区、受威胁区内的养殖场(户)家禽开展紧急免疫。风险评估边境地区受境外疫情威胁或野禽栖息地周边养殖场(户)家禽有暴露风险时,可对高风险区内的养殖场(户)家禽进行紧急免疫。
免疫效果监测:检测方法方面, 按照GB/T18936《禽流感诊断技术》的 HI 试验检测 H5和H7亚型抗体。免疫效果评价方面, 免疫21天后,HI抗体效价不低于1:16,判定为个体免疫合格。免疫合格个体数量占免疫群体总数不低于70%,判定为群体免疫合格。
回复 支持 反对

使用道具 举报

论坛官方客服

鸡病专业网论坛官方客服

Rank: 45Rank: 45Rank: 45Rank: 45Rank: 45Rank: 45Rank: 45Rank: 45Rank: 45Rank: 45Rank: 45Rank: 45

社区居民社区明星忠实会员常驻居民奖

来自
河南省 郑州市
发表于 2026-2-27 21:16:33 来自触屏版 | 显示全部楼层 来自: 中国河南
用文字识别功能处理了一下。
回复 支持 反对

使用道具 举报

您需要登录后才可以回帖 登录 | 立即注册

本版积分规则

手机版|Archiver|鸡病专业网 ( 豫ICP备11024133号-2 )

GMT+8, 2026-4-18 05:39 , Processed in 0.216923 second(s), 27 queries .

快速回复 返回顶部 返回列表