鸡病专业网论坛

 找回密码
 立即注册

QQ登录

只需一步,快速开始

查看: 3222|回复: 0
收起左侧

[分享]H3、H6 禽流感病毒全国流行差异及河北毒株差异解析...

[复制链接]

鸡病专业网编辑

Rank: 46Rank: 46Rank: 46Rank: 46Rank: 46Rank: 46Rank: 46Rank: 46Rank: 46Rank: 46Rank: 46Rank: 46

发表于 2026-2-10 20:30:00 | 显示全部楼层 |阅读模式 来自: 中国河南信阳

马上注册,结交更多好友,享用更多功能,让你轻松玩转社区。

您需要 登录 才可以下载或查看,没有账号?立即注册

x
H3、H6亚型禽流感均为我国家禽中广泛流行的低致病性禽流感病毒,全国多省均有检出,呈南方常年高发、北方冬春季节性显著的特征,河北作为养殖大省为重点流行区域。H3亚型近年发生亚型更替,H3N8取代H3N2成为鸡群优势株,鸭群仍以H3N2为主,且H3N8已出现人感染病例,跨物种风险突出;H6亚型以H6N6为绝对主导,毒株基因重组频繁,对鸡群的适应性持续增强,在养殖场常与传贫、支原体、大肠杆菌混合感染引起支气管栓塞等症状。二者虽不引发大规模死亡,但易造成产蛋家禽比较大的经济损失,是当前家禽冬春季疫病监测与防控的重要对象。

本文全面总结整合 H3、H6 亚型禽流感病毒的流行分离特征、发病核心要点、基因监测体系、毒株演化关联,并明确二者检测与防控的技术要点,既体现两者的共性规律,又突出特异性差异,为禽源禽流感精准监测、毒株鉴定及科学防控提供完整技术参考,数据均为 2026 年 1 月全国及河北地区最新监测结果。

一、核心流行与毒株分离率特征(全国 + 河北)

H3、H6 均为当前我国家禽养殖中常态化流行的低致病性禽流感亚型,二者分离率均呈逐年上升趋势,且河北地区分离率均高于全国平均水平,但在亚型分布、宿主偏好、地域 / 季节特征上存在显著差异,活禽市场为二者共同的核心传播枢纽,散户养殖为高分离率区域。

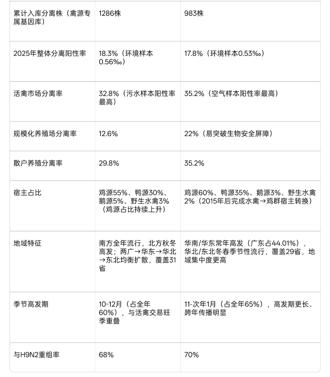
(一)全国核心数据
qw1.jpg

qw2.jpg

(二)河北地区核心数据(北方养殖核心区典型特征)
qw3.jpg

qw4.jpg

二、发病核心要点对比

H3、H6均为低致病性禽流感病毒,无高致病性变异趋势,但二者在临床症状、病理损伤、传播能力、混合感染特征上差异显著,H6 的临床致病性更强、死淘率更高、对养殖生产损失更大,H3 仅以轻度产蛋损失为主要特征,具体发病要点如下:

(一)临床症状与生产损失
qw5.jpg
(二)病理变化
qw6.jpg
(三)传播与感染特征
qw7.jpg

三、基因监测核心体系(测序 + 监测重点)

基因监测是掌握H3、H6 演化趋势、预警变异风险的核心手段,二者均以HA 基因为核心监测靶标,同时需关注内部基因的适应性突变与重组特征,但监测重点、突变规律、演化速率存在本质差异——H3 基因稳定性高、进化速率慢,无跨种传播风险;H6 进化速率是 H3 的 2 倍多,部分株出现人源化受体突变,跨种传播与高致病性变异潜在风险更高。以下为二者基因监测的核心内容,含测序靶标、关键位点、演化特征:

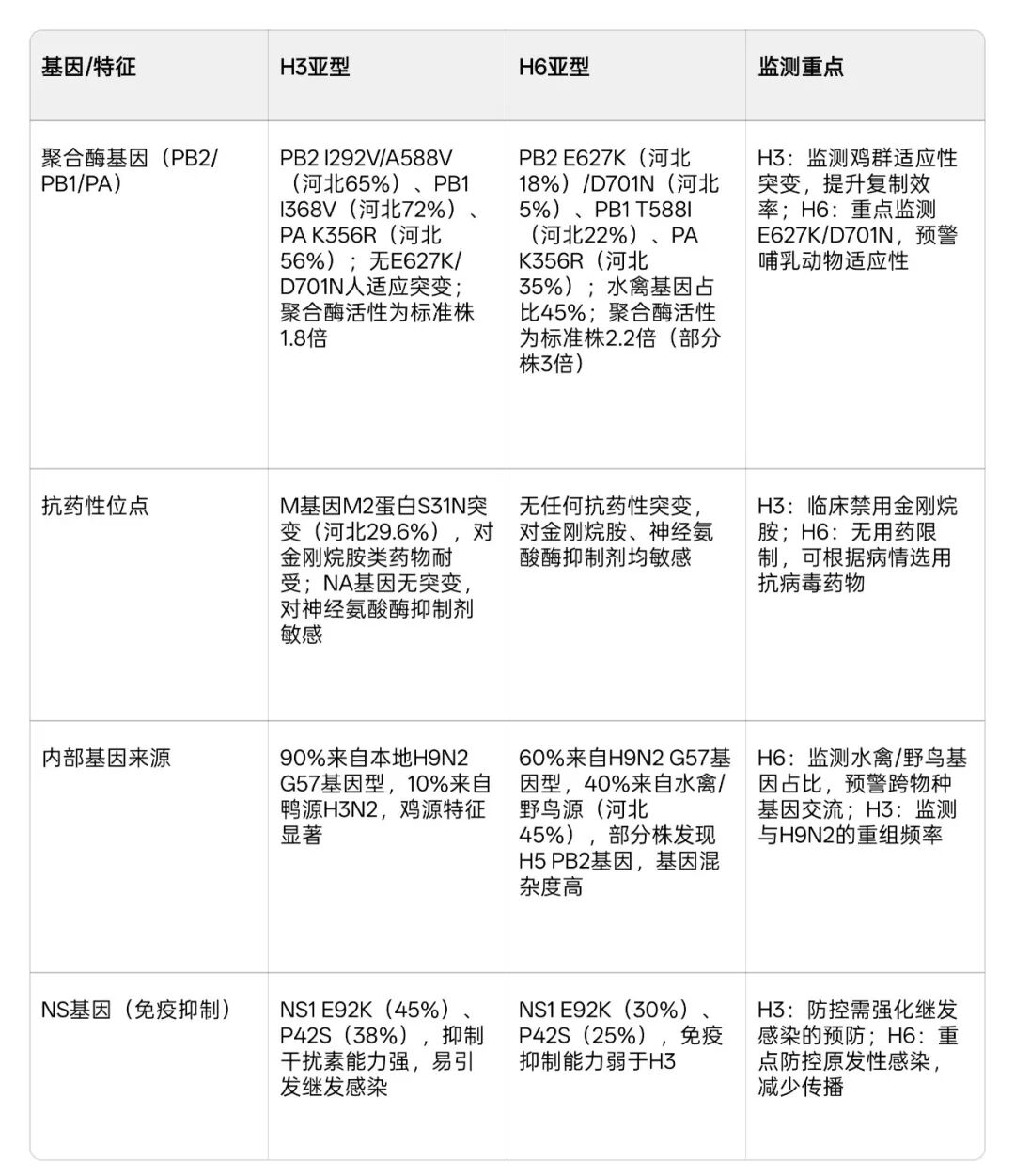
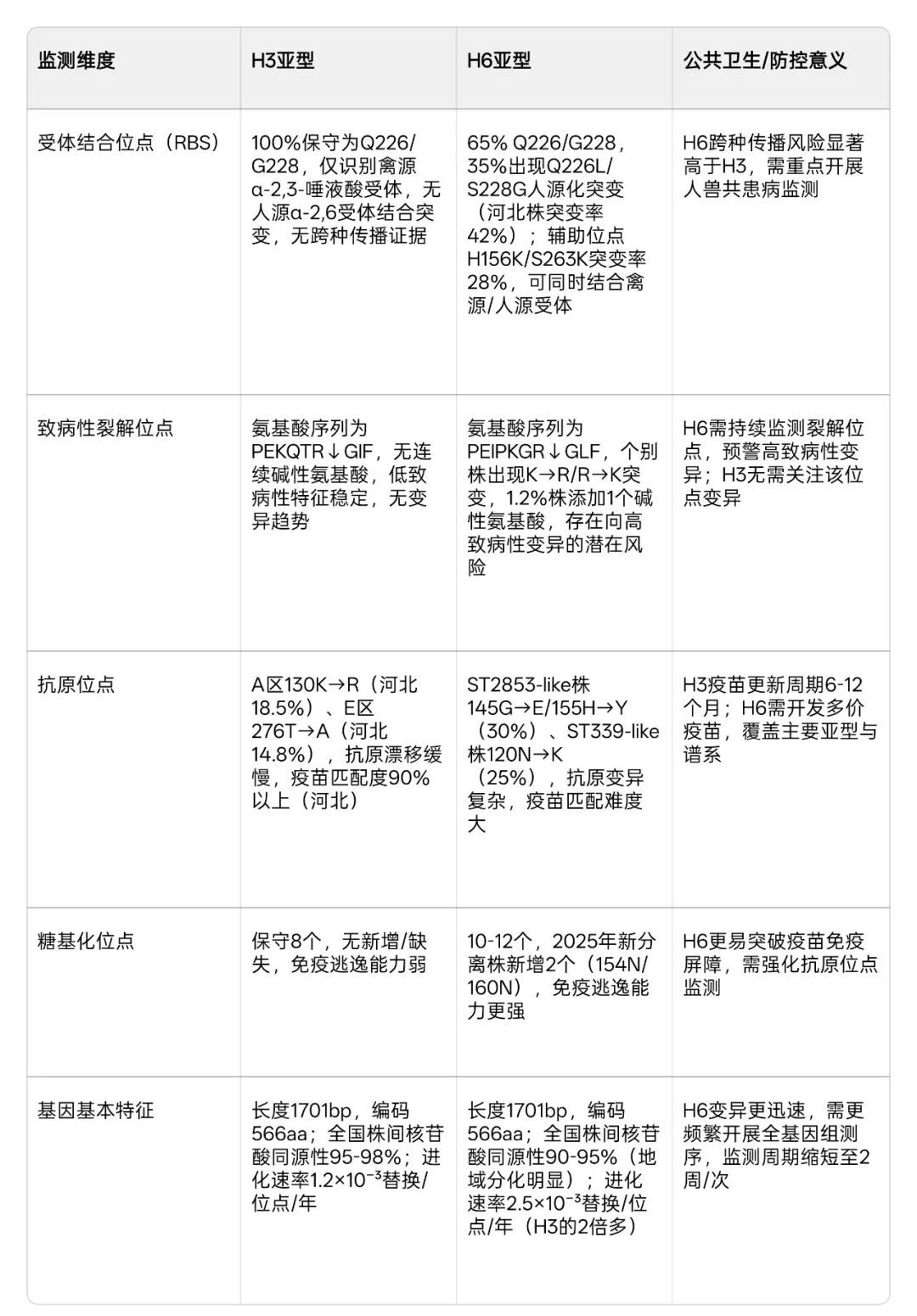
(一)HA 基因核心监测(测序必检靶标,致病性 + 抗原性 + 跨种风险核心)

HA 基因是禽流感病毒演化的核心,也是疫苗匹配、变异预警的关键,H3、H6 的 HA 基因监测重点差异显著,H3 聚焦抗原位点与抗药性位点,H6 聚焦人源化受体突变与裂解位点变异,具体监测要点:
qw8.jpg
(二)内部基因监测(8 个节段,适应性 + 抗药性 + 重组特征)

内部基因(PB2/PB1/PA/NP/M/NS/NA)决定病毒的复制能力、宿主适应性、抗药性及重组潜力,H3、H6 均以H9N2 G57 基因型为主要重组供体,但内部基因的突变特征、来源占比、抗药性存在差异,具体监测要点:

qw9.jpg
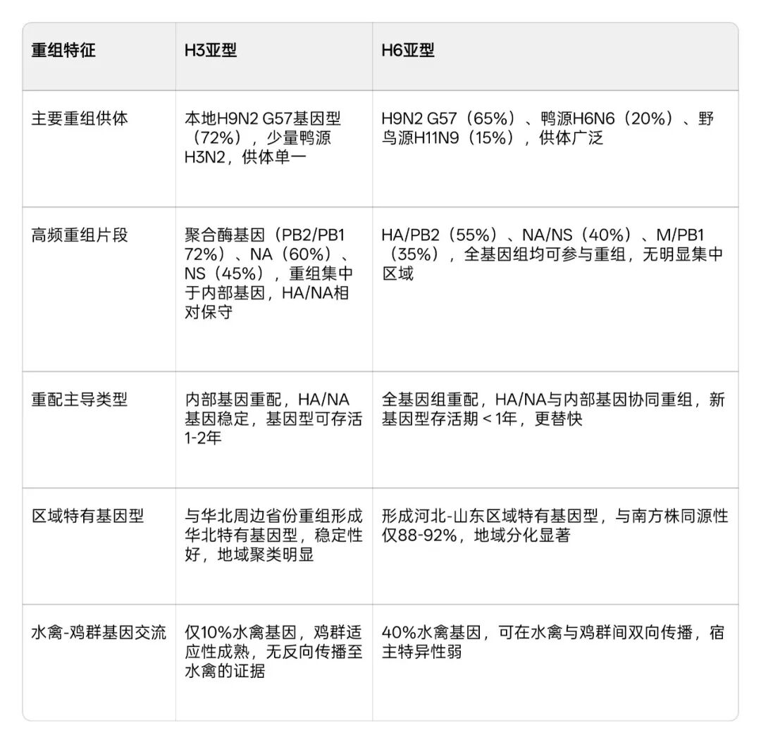
(三)基因重组特征监测(变异核心机制)

H3、H6 的演化均以基因重组为主要方式,且均与H9N2 高频重组,但重组供体、热点片段、重配模式、基因型稳定性存在显著差异,H3 重组集中、基因型稳定;H6 重组来源广泛、模式分散、新基因型更替快,防控难度更大,具体重组特征:
qw10.jpg
(四)遗传进化关系监测(系统发育树构建)
qw11.jpg

四、H3 与 H6 的关联、相互影响及共流行特征

H3、H6作为当前家禽中最主要的两种低致病性禽流感亚型,并非独立流行,而是存在显著的关联与相互影响,二者的共流行特征进一步增加了监测与防控的难度,核心关联点如下:

  • 共同重组供体:H9N2 禽流感病毒,二者均以本地 H9N2 G57 基因型为主要重组供体,而 H9N2 在我国家禽中为常态化流行亚型,形成H3/H6-H9N2的重组循环,H9N2 的广泛存在为 H3、H6 的持续变异提供了基因基础,且三者易形成三重混合感染,加重临床症状与养殖损失。
  • 地域与传播联动,形成区域流行带,二者在河北均以邯郸为核心高风险枢纽,且均随活禽调运在华北区域内传播,形成河北 - 山东 - 河南的区域流行带,H3 的北部传播与 H6 的南部传播在邯郸交汇,易造成二者在同一区域、同一鸡群的共感染。
  • 宿主转换趋势一致,鸡源占比均持续提升,二者均完成了从 “水禽主导” 到 “鸡源主导” 的宿主转换,鸡源占比均超 55%,鸡群成为二者的主要储存宿主与传播载体,活禽市场的鸡群流通成为二者跨区域传播的核心驱动力。
  • 共感染加重病情,增加诊断难度,同一鸡群同时感染 H3、H6 时,会出现 “产蛋损失叠加 + 呼吸道症状加重” 的特征,死淘率较单一感染提升 5-8%,且临床症状与高致病性禽流感、新城疫相似,易造成误诊,需通过实验室检测明确病原。
  • 无直接基因重组证据,但存在间接基因交流,目前尚未发现 H3 与 H6 的直接重组株,但二者均可从 H9N2 获取相同的内部基因片段,形成 “同源内部基因 + 异源 HA/NA” 的基因型,间接增加了禽流感病毒的基因多样性,为后续新型重组株的出现埋下隐患。


五、毒株分离与基因监测的技术要点


结合H3、H6 的流行与基因特征,二者的毒株分离与基因监测需遵循 “共性技术统一、特异性技术差异化”的原则,明确采样重点、分离标准、测序靶标与技术流程,确保监测结果的准确性与时效性,具体技术要点如下:

(一)毒株分离鉴定技术要点(共性 + 差异化)

1. 共性采样与分离标准

采样重点区域:活禽市场(鸡笼擦拭样、污水、空气拭子)、散户鸡群(咽喉/泄殖腔双拭子)、规模化养殖场(发病鸡拭子、环境拭子),河北需重点采样邯郸、石家庄、邢台等高风险区域;

采样频率:H3每月1次,H6每2周1次;秋冬高发期均加密至每周1次;

分离方法:9-11日龄SPF鸡胚尿囊腔接种,37℃培养72h,收集尿囊液做血凝(HA)与血凝抑制(HI)试验,鉴定亚型;

阳性判定标准:HA效价≥1:16,HI试验可被对应H3/H6阳性血清抑制,排除非特异性凝集。

2. 差异化采样与分离

H3:重点采集蛋鸡群咽拭子与养殖场污水样本,聚焦产蛋异常鸡群;

H6:重点采集活禽市场空气拭子、肉鸡群咽拭子与种鸡群种蛋,聚焦呼吸道症状鸡群与降蛋鸡群监测。

(二)基因测序技术要点

1. 测序靶标与覆盖度

必测基因:H3、H6均需完成HA基因全序列测序;

全基因组测序比例:H3≥50%,H6≥70%(跨种风险高,需全面监测);

高风险株全测序:H3中M2 S31N突变株、H6中Q226L/S228G突变株需100%完成全基因组测序。

(三)监测预警技术要点
  • 建立分级预警体系:根据关键位点突变率、分离率、流行范围设定蓝、黄、橙三级预警,H6 预警阈值低于 H3(如 Q226L/S228G 突变率>20% 即启动橙色预警);
  • 数据共享与联动:华北区域建立 H3/H6 监测数据共享平台,实现河北、山东、河南三省毒株序列、分离率、流行特征的实时共享;
  • 实验室检测质控:采用国家参考株进行阳性对照,避免假阳性 / 假阴性,H3/H6 的检测试剂分开使用,防止交叉反应;
  • 现场与实验室结合:现场监测临床症状与分离率,实验室开展基因测序与突变分析,实现 “表型 + 基因型” 的双重监测。


六、针对性监测与防控策略(共性 + 专属)


结合H3、H6 的流行特征、发病要点与基因监测结果,制定 “共同防控为基础、专属防控为重点”的策略,既阻断二者的共同传播途径,又针对各自的特异性风险开展精准防控,核心策略如下:

(一)共同防控策略(阻断共性传播途径)
  • 强化活禽市场管控:严格执行 “一日一清洗、一周一消毒、一月一休市” 制度,活禽市场与养殖场保持 10km 以上距离,禁止活禽跨区域无序调运;
  • 提升生物安全水平:规模化养殖场实现全封闭养殖、全进全出,散户推进分区饲养,做好人员、车辆、物资的消毒,重点消毒活禽运输车辆与交易场所;
  • 推进水禽 - 鸡群分区饲养:水禽与鸡群的养殖间距不低于 5km,避免混养,减少水禽源病毒向鸡群传播;
  • 加强混合感染预防:定期投喂益生菌、多维素提升鸡群抵抗力,针对 H9N2、传染性支气管炎等常见病原做好基础免疫,减少继发感染;
  • 建立常态化监测体系:全国统一布局监测点,河北重点监测邯郸、石家庄、邢台,定期开展毒株分离与基因测序,实时掌握演化趋势。


(二)H3 亚型专属防控策略(聚焦鸡源适应与疫苗匹配)

  • 疫苗免疫:选用 China-1 亚分支匹配株,配合 H9 二联灭活苗,蛋鸡开产前免疫 2 次,秋冬高发期加强免疫 1 次,抗体滴度需≥6log2;
  • 用药指导:禁用金刚烷胺类药物,临床可选用神经氨酸酶抑制剂缓解症状,重点预防大肠杆菌继发感染;
  • 监测重点:每月监测 HA 抗原位点(130K/276T)与 M2 S31N 突变,每 6个月更新一次疫苗毒株;
  • 传播链阻断:重点阻断活禽市场→散户→规模场的传播链,加强散户鸡群的免疫与消毒,减少病毒储存库。


(三)H6 亚型专属防控策略(聚焦跨种风险与多亚型覆盖)

  • 疫苗免疫:开发覆盖 H6N6/H6N2/H6N1 的多价灭活苗,针对不同谱系(ST2853/ST339)选用匹配毒株,种鸡群额外增加 1 次免疫,阻断垂直传播;
  • 用药指导:无抗药性限制,可根据临床症状选用抗病毒药物,呼吸道症状严重时配合对症治疗(如祛痰、消肿);
  • 监测重点:每 2 周监测 HA 受体位点(Q226L/S228G)、PB2 E627K/D701N 与 HA 裂解位点,发现人源化突变株立即启动应急监测;
  • 传播链阻断:重点阻断规模场→活禽市场的反向传播链,规模化养殖场做好生物安全隔离,防止病毒外泄;
  • 公共卫生防控:活禽交易从业人员做好个人防护(口罩、手套),定期开展血清学监测,预警人间感染风险。


七、总结


H3、H6 作为当前我国家禽养殖中最主要的两种低致病性禽流感亚型,二 者在流行特征、发病要点、基因演化上既有共性规律,又有显著特异性:
  • 共性上,均为低致病性、鸡源占比持续提升、以 H9N2 为主要重组供体、活禽市场为核心传播枢纽,且河北地区分离率均高于全国,防控均需以 “阻断活禽流通、提升生物安全、常态化基因监测” 为基础;
  • 特异性上,H3 基因稳定、进化速率慢、无跨种传播风险,临床仅以轻度产蛋损失为主要特征,防控聚焦疫苗匹配与散户传播阻断;H6 基因变异迅速、部分株出现人源化突变、跨种传播风险高,临床致病性强、对养殖损失大,且多亚型并存、谱系复杂,防控需聚焦多价疫苗研发、跨种风险监测与规模场生物安全屏障建设。
  • 二者的共流行与相互影响,进一步增加了禽流感防控的复杂性,未来需强化 “区域联防联控、基因数据共享、特异性精准防控”,针对 H3、H6 制定差异化的监测与免疫方案,同时关注二者与 H9N2 的重组循环,从源头阻断病毒的传播与变异,保障我国家禽养殖业健康发展与公共卫生安全。

来源: 禽病筛查检测助手

回复

使用道具 举报

您需要登录后才可以回帖 登录 | 立即注册

本版积分规则

手机版|Archiver|鸡病专业网 ( 豫ICP备11024133号-2 )

GMT+8, 2026-4-30 05:18 , Processed in 0.109963 second(s), 30 queries .

快速回复 返回顶部 返回列表